必一·运动(B-Sports)官方网站
首页
关于我们
必一运动概况
公司理念
组织架构
公司大事记
现任领导
团队队伍
团队队伍
客座教授
导师风采
科学研究
团队建设
研究方向
研究中心
研究成果
科研进展
合作基地
教学工作
旗下产业
研究生教育
中外合作办学
招生工作
本科生招生
研究生招生
党建群团
党建思政
社会服务
工会妇联
员工园地
员工组织
学子风采
员工活动
创新创业
旧版网站
必一运动动态
必一运动动态
当前位置:
首页
>
正文
10强出炉!必一运动“康宁杯”精神心理疾病科普大赛决赛入围名单
发布时间:2022-04-16 浏览次数:
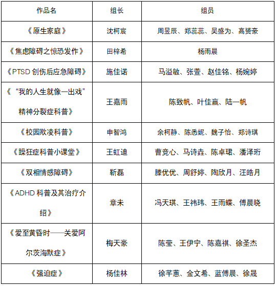
经大赛组委会综合评议,沈柯宸、田梓希等十组选手的作品通过复审。恭喜以下十组作品入围第一届“康宁杯”精神心理疾病科普大赛决赛!
相关链接
联系我们
地址:温州茶山高教园区B-Sports
招生咨询电话:0577-86699862
联系电话:0577-86689977
邮编:325035
关注公司公众号
版权所有:必一·运动(B-Sports)官方网站
浙ICP备12004924号
技术支持:捷点科技